LOOPER STOP

One Switch Version

HOME
TWO SWITCH
CONSTRUCTION
OPERATION

• PLEASE NOTE THAT THIS PROJECT WILL REQUIRE YOU TO OPEN THE LOOPER PEDAL, AND SOLDER A SINGLE WIRE ONTO THE BACK OF THE INTERNAL PCB.
OPENING THE UNIT MAY INVALIDATE ANY WARRANTY, AND THE MODIFICATION SHOULD ONLY BE CARRIED OUT BY SOMEONE WHO HAS EXPERIENCE OF ACCURATE SOLDERING ONTO MODERN CIRCUIT BOARDS •

• Just click on the image below to download a PDF of the schematic and stripboard assembly details •

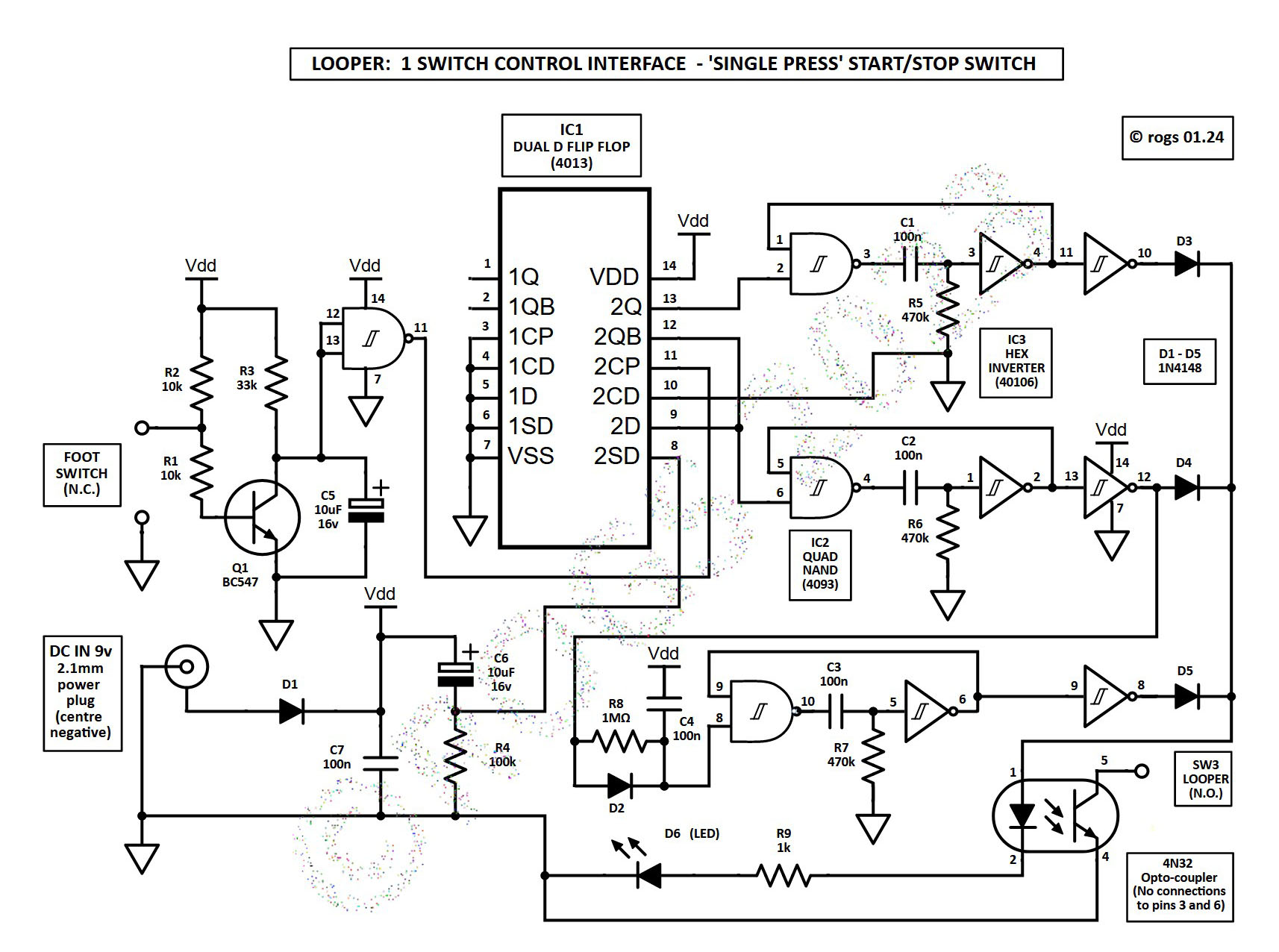
The schematic above shows the one switch version of the interface circuit.
Just click on the schematic to download a PDF which contains the same schematic, together with a circuit description, a stripboard layout, and a parts list.

• The circuit has been tested using both the ' TC Ditto +' and ' Lekato M00775 ' Looper pedals.
The circuit functions well with both of these devices.

HOME
TWO SWITCH
CONSTRUCTION
OPERATION